profession

特色项目

项目介绍

(一)BIM简介

  建筑信息模型(Building Information Modeling)是一种数据化工具,被国际工程界公认为:建筑业生产力革命性技术。它通过参数模型整合各种项目的相关信息,在项目策划、工程设计、建造管理、运行和维护的全生命周期过程中进行共享和传递,使工程技术人员通过数字信息仿真模拟建筑物所具有的真实信息,对各种建筑信息作出正确理解和高效应对,为设计团队以及包括建筑运营单位在内的各方建设主体提供协同工作的基础,在提高生产效率、节约成本和缩短工期方面发挥重要作用,如图1所示,BIM可以沟通建设过程中的甲方、建筑师、工程师、施工方、供应商、监理方和咨询方,使建设信息在各方之间畅通无阻。BIM具有可视化,协调性,模拟性,优化性和可出图性五大特点。

  BIM对工程的各个参与方来说,减少错误对降低成本都有很重要的影响。而因此减少建造所需要的时间,同时也有助于降低工程的成本。BIM在建筑全生命周期中的运用见图2所示:

(二)BIM的人才需求

  随着BIM的普及,BIM人才的需要也越来越旺盛。目前国内BIM技术人才的奇缺。从国内目前发展的状况来看,BIM人才总体来说分以下三类(见图3:

  1、BIM标准制定人才:做BIM标准研究的人才,属BIM标准提供者,为建筑信息和建筑信息数据处理建立和维护标准。

  2、BIM工具开发人才:做BIM工具开发的人才,属BIM工具开发者:开发和实施软件及集成系统,提供技术和数据处理服务。

  3、BIM专业应用人:应用BIM技术支持本人专业分工的人才,属BIM工具使用者。它包括应用BIM技术支持和完成工程项目生命周期过程中各种专业任务的专业人员,具体来说有:业主和开发商里面的设计、施工、成本、采购、营销管理人员,设计机构里面的建筑、结构、给排水、暖通空调、电气、消防、技术经济等设计人员,施工企业里面的项目管理、施工计划、施工技术、工程造价人员,物业运维机构里面的运营、维护人员,以及各类相关组织里面的专业BIM应用人员等。他们是建筑信息创建人和使用人,决定支持业务所需要的信息,然后使用这些信息完成自己的业务功能,所有项目参与方都属于BIM用户。

  在整个BIM人才结构中,BIM专业应用人才数量最大、覆盖面最广、最终实现BIM业务价值的贡献也最大,也是目前缺口最大的BIM类人才,建筑行业从业人员BIM技术培养将是一个巨大的市场。因此,当前摆在建筑相关院校面前的一个现实的课题是:面对BIM技术热潮的兴起,如何应用新型职业教学方式提高BIM技术教学水平,培养建筑行业需要的BIM专业应用人才。根据国内外的研究,BIM专业应用人员的BIM能力要求如图4所示:

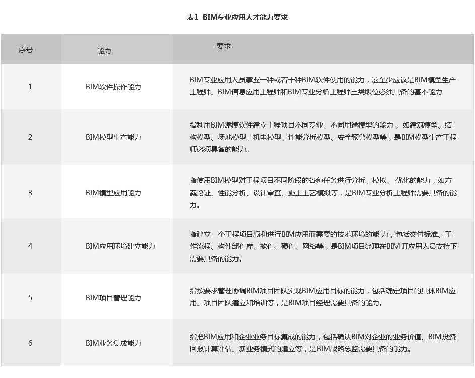
BIM专业应用人才能力要求如表1所示:

(三)BIM特色项目主要建设内容

  我校BIM特色项目主要以建筑信息模型(BIM)网络教育平台为基础,建设BIM网络教育平台;建设建筑信息模型(BIM)实训室;建设ATC认证培训中心;建筑信息模型(BIM)师资力量培训;编写教材,总结经验。

  通过BIM特色项目建设,使我校具备建筑信息模型(BIM)技术方面优秀的教学和科研能力,成为中等职业教育中推动BIM技术基础应用方面的领头羊。